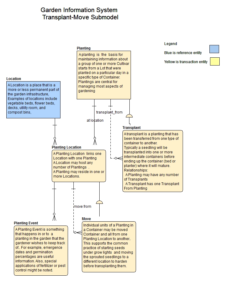
garden.Location garden.Move garden.Planting Planting Event garden.Planting Location garden.Transplant Submodel Transplant-Move submodel