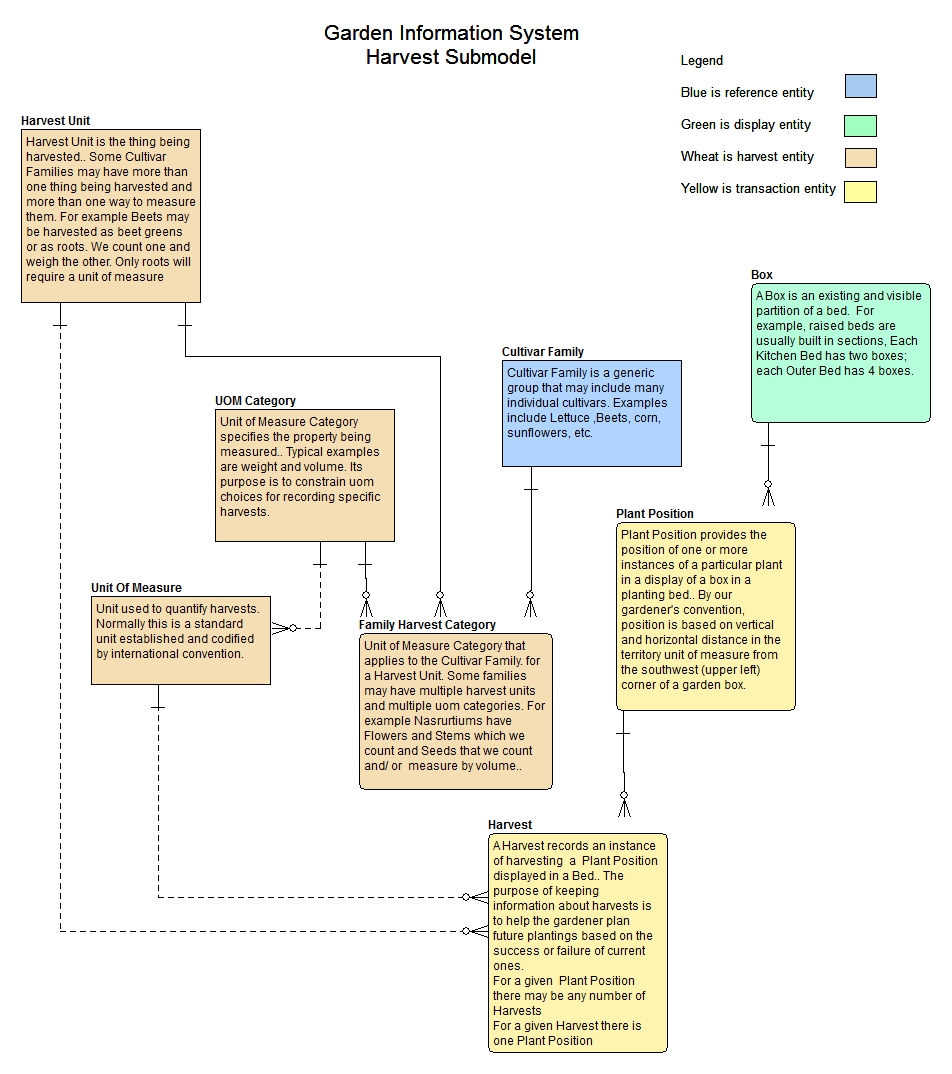
garden.Box garden.Cultivar Family garden.Family Harvest Category garden.Harvest garden.Harvest Unit garden.Plant Position garden.Unit Of Measure garden.UOM Category Submodel Harvest Submodel